1과목: 디지털 전자회로
1. 다음 그림과 같은 평활회로에서 출력 맥동률을 최소화하기 위한 방법으로 틀린 것은?
2. 다음 그림과 같은 회로의 입력에 120[Vrms], 60[Hz] 정현파 신호가 인가되었을 경우, 부하에 걸리는 직류전압은 약 얼마인가? (단, 다이오드에 걸리는 전압강하는 무시한다.)
3. 연산증폭기를 이용한 능동 여파기에서 차단주파수는 출력전압이 최대값의 약 몇 [%]로 감소하는 주파수인가?
4. 다음 중 OP-AMP 성능을 판단하는 파라미터로 관련이 없는 것은?
5. 다음 회로에서 VGS가 -1.4[V], VDS가 4.5[V], IDS가 10[mA]일 때 RD와 RS의 값은?
6. 그림과 같은 부궤환 증폭기 회로의 폐루프(Closed-Loop) 이득은? (단, 증폭기의 증폭도는 무한대(∞) 이다.)
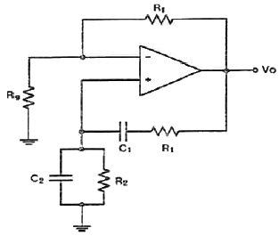
7. 다음 회로는 빈-브릿지(Wien-Bridge) 발진회로이다. R1, R2 값이 감소할 경우 발진주파수의 변화는?
8. 다음 중 LC발진회로에서 발진주파수의 변동요인과 대책이 틀린 것은?
9. 9,600[bps]의 비트열을 16진 PSK로 변조하여 전송하면 변조속도는?
10. 다음 중 단측파대 변조 방식의 특징으로 틀린것은?
11. 다음 중 AM방식의 변조도에 대한 설명으로 틀린것은?
12. 다음 중 정보 전송 기술에서 디지털 신호 재생 중계기의 기능에 해당되지 않는 것은?
13. 다음 중 슈미트 트리거 회로에 대한 설명으로 틀린 것은?
14. 다음 중 저역 통과 RC회로에서 시정수가 의미하는 것은?
15. J-K 플립플롭에서 Jn=0, Kn=1일 때 클럭 펄스가 1이면 Qn+1의 출력 상태는?
16. 다음 그림과 같은 논리회로 출력값과 기능으로 옳은 것은?
17. 다음 그림에서 입력 신호 X와 Y가 어떤 조건을 갖출 때 출력 신호의 값이 1이 되는가?
18. 다음은 어떤 논리 회로인가?
19. 다음 중 시프트 레지스터 출력을 입력에 되먹임 시킴으로써 클럭 펄스가 가해지면, 같은 2진수가 레지스터 내부에서 순환하도록 만든 카운터는?
20. 다음 중 동기식 카운터에 대한 설명으로 옳은 것은?
2과목: 무선통신 기기
21. 수신기의 충실도(Fidelity)를 높이기 위해 부궤환을 실시하는 것은 어떤 일그러짐을 개선하기 위한 것인가?
22. 전송할 신호의 주파수에 비해 높은 주파수의 반송파를 이용하여 0과 1을 진폭, 주파수 및 위상에 대응하여 전송하는 방식은?
23. SSB(Single Side Band) 통신에서 자국 송신기와 상대국 수신기의 반송주파수를 일치(동기)하도록 해야 하는데 이러한 동기를 미세하게 조정하는 것을 무엇이라 하는가?
24. 다음 중 QAM(Quadrature Amplitude Modulation)의 신호 및 성능에 대한 설명으로 부적합한 것은?
25. 동일한 조건에서 주파수 대역폭의 사용량을 비교했을 때, OFDMA(Orthogonal Frequency Division Multiplexing Access) 방식은 FDMA(Frequency Division Multiplexing Access) 방식에 비하여 약 몇 배 정도의 효율이 있는가?
26. 슈퍼헤테로다인 수신기의 특징으로 옳은 것은?
27. 다음 중 BPSK(Binary Phase Shift Keying)와 DPSK(Differential Phase Shift Keying)의 성능에 대한 설명으로 틀린 것은?
28. 주파수 대역폭이 가장 좁은 통신방식은?
29. 다음 중 무선방위 측정에서 전파전파(電波傳播)에 따른 오차에 해당하지 않는 것은?
30. 상업용 FM 방송에서는 기저대역 신호의 대역을 15[kHz]~30[kHz]로 하고, 최대 주파수 편이를 Δf=75[kHz]로 제한하고 있다. 전송대역폭을 각 채널당 200[kHz]로 할당하는 경우 FM 방송에서의 신호 대역폭을 얼마인가?
31. 다음 중 UPS(Uninterruptible Power Supply)의 구성에 대한 설명으로 틀린 것은?
32. 다음 중 정류회로의 특성을 나타내는 주요 요소가 아닌 것은?
33. 다음 중 전압형 인버터 시스템의 구성에 대한 설명으로 틀린 것은?
34. 다음 중 충전시 주의사항으로 틀린 것은?
35. 반사계수가 0.2 일 때 정재파비는 얼마인가?
36. 부하시 직류 출력전압이 100[V], 무부하시 직류 출력전압이 120[V]일 때 전압 변동률은 몇[%]인가?
37. 전원회로의 부하에 병렬로 블리더(Bleeder) 저항을 사용하면 전원 특성은 어떻게 되는가?
38. 다음 중 FM송신기의 주파수 특성 측정에 사용되지 않는 것은?
39. 다음 중 평활회로에 대한 설명으로 틀린 것은?
40. 다음 중 필터법을 이용한 송신기의 왜율 측정에 필요하지 않는 것은?
3과목: 안테나 공학
41. 다음 중 전파의 성질에 관한 설명으로 틀린것은?
42. 다음 중 포인팅 벡터의 크기를 나타내는 것은? (단, E : 전계의 세기, H : 자계의 세기, μ : 투자율, ε : 유전율)

43. 비유전율(εs)이 1이고 비투자율(μs)이 9인 매질 내를 전파하는 전자파의 속도는 자유공간을 전파할 때와 비교해서 몇 배의 속도가 되는가?
44. 다음 중 구형 도파관에 대한 설명으로 틀린것은?
45. 다음 중 동축급전선에 대한 설명으로 잘못된것은? (단, f는 주파수 이다.)
46. 다음 중 전압정재파비(VSWR)와 반사계수에 대한 설명으로 옳은 것은?
47. 다음 중 도파관창의 용도로 틀린 것은?
48. 다음 중 분포 정수형 Balun의 종류가 아닌 것은?
49. 다음 중 절대이득과 상대이득, 지상이득과의 관계를 옳게 표현한 것은?
50. 다음 중 다중 접지 방식에 대한 설명으로 틀린것은?
51. 다음 중 절대이득의 기준 안테나는?
52. 다음 중 방사상 접지의 접지저항과 용도로 각각 옳은 것은?
53. 다음 중 수직안테나의 정부에 역 L형 안테나와 같이 수평도선을 설치하거나 정관안테나와 같이 용량환을 설치하는 경우에 틀린 것은?
54. 1/4파장 수직접지 안테나에 있어서 실제 안테나 길이가 13[m]일 경우 이 안테나의 실효 높이는 약 얼마인가?
55. 잡음온도가 160[K]인 안테나에 급전회로를 연결할 때, 200[K]의 잡음온도가 측정되었다. 이 급전회로의 손실 값은 얼마인가? (단, 대역폭과 저항은 일정하다)
56. 무선통신 시스템에서 공전으로 인한 잡음을 경감시키기 위한 대책으로 틀린 것은?
57. 무선설비, 전기·전자기기 등에서 발생하는 전자파가 인체에 미치는 영향을 고려하여 고시되는 사항 중 가장 우선순위가 되는 것은?
58. 페이딩을 방지하기 위해 둘 이상의 수신 안테나를 서로 다른 장소에 설치하여 두 수신 안테나의 출력을 합성하거나 양호한 출력을 선택하여 수신하는 방법이 사용되는 페이딩은?
59. 다음 줄 회절파에 대한 설명으로 틀린 것은?
60. 다음 중 라디오 덕트를 발생시키는 원인으로 볼 수 없는 것은?
4과목: 무선통신 시스템
61. 장파대용 무선 시스템에서 지표파의 전계 강도가 가장 큰 곳은?
62. 무선통신시스템에서 PLL(Phase Lock Loop) 없이는 구현이 불가할 만큼 많이 사용되고 있는데 Digital PLL의 구성 요소가 아닌 것은?
63. 30개의 구간을 망형으로 연결하기 위해 필요한 회선 수는 몇 개인가?
64. 64진 QAM(Quadrature Amplitude Modulation)의 대역폭 효율은 얼마인가?
65. 다음 중 밀리미터파(mm Wave)에 대한 설명으로 틀린 것은?(오류 신고가 접수된 문제입니다. 반드시 정답과 해설을 확인하시기 바랍니다.)
66. M/W 통신에서 송신출력이 1[W], 송수신 안테나 이득이 각각 30[dBi], 수신 입력 레벨이 -30[dBm]일 때 자유공간 손실은 몇 [dB]인가? (단, 전송선로 손실 및 기타손실은 무시한다.)
67. 다음 중 멀티빔(Multi Beam) 위성 통신 방식에 대한 설명으로 틀린 것은?
68. 지상파 UHD(Ultra High Definition) TV(4K)는 지상파 HD(High Definition) TV(Full HD)보다 몇 배의 해상도인가?
69. 다음 중 CDMA(Code Division Multiplexing Access) 시스템 용량에 대한 설명으로 틀린 것은?
70. 다음 중 이동통신시스템 기지국의 VLR(Visitor Location Register)기능으로 틀린 것은?
71. 다음 중 국내에서 UWB(Ultra Wide Band) 용도로 사용할 수 없는 주파수는?
72. 데이터 통신 시스템의 HDLC(High-Level Data Link Control) 프로토콜에 대한 설명으로 틀린것은?
73. 무선랜에서 사용하는 다중 접속 프로토콜로서 한 노드가 보낼 패킷이 발생하면 작은 제어 패킷을 보내 채널 상황을 체크한 후 채널이 사용 가능하면 패킷을 보내고 가능하지 않은 상황이면 임의로 정해진 시간 후 다시 체크함으로써 기기 간 전송 충돌을 회피하는 방식은 무엇인가?
74. 다음 중 무선 LAN 시스템에서 채널을 예약하고 확인하는 등의 과정을 거치기 위해서 사용하는 기법은 무엇인가?
75. 다음 중 오류제어, 동기제어, 흐름제어 등의 각종 제어 절차에 관한 제어 정보에 대해 정의하는 프로토콜의 기본 요소는?
76. 다음 중 인접 계층간 통신을 위한 인터페이스는?
77. 전력선 반송 및 유도식 통신설비에서 발사되는 주파수의 허용편차는?
78. 다음 문장의 괄호 안에 공통으로 들어갈 말은?
79. 무선통신망 유지보수 시 시행하는 점검의 종류가 아닌 것은?
80. 다음 중 무선통신설비의 동작계통, 시스템의 연결 및 단말기의 접속에 관련된 내용을 표시하는 설계도서는?
5과목: 전자계산기 일반 및 무선설비기준
81. 일정시간 모여진 변동 자료를 어느 시기에 일괄적으로 처리하는 방법은?
82. 다음은 명령어의 형식에 대한 설명이다. 괄호 안에 들어갈 용어로 옳은 것은?
83. 다음 중 교착상태(Deadlock)의 필요조건이 아닌것은?
84. 다음은 인터럽스 서비스 루틴에 해당하는 연산을 나타낸 것이다. 괄호 안에 들어갈 연산과정은?
85. SJF(Shortest-Job-First) 정책으로 관리하는 시스템에 프로세스 p1, p2, p3, p4, p5가 동시에 도착했다. 다음 표와 같이 프로세스가 정의되었을 때 p3의 반환시간(Turn-Around Time)은 얼마인가?
86. 다음 중 부동 소수점 표현의 수들 사이에서 곱셈 알고리즘 과정에 해당하지 않은 것은?
87. 다음 중 비동기 인터페이스(Asynchronous Interface)에 대한 설명으로 틀린 것은?
88. 인터럽트의 처리과정에서 인터럽트 처리 프로그램(Interrupt Handling Program)으로 이전하기 전에 시스템 제어 스택(System Control Stack)에 저장해야 할 정보는 무엇인가?
89. 다음 명령의 수행 결과값은?
90. 다음 중 컴퓨터에서 수를 표현하는 방식이 아닌것은?
91. 적합성평가 대상기자재에 대하여 적합인증을 신청 시 제출할 서류가 아닌 것은?
92. 조난통신의 조치를 방해한 자의 벌칙 중 맞는 것은?
93. 송신설비의 안테나 등 고압전기를 통하는 장치는 사람이 보행하거나 기거하는 평면으로부터 몇 미터이상의 높이에 설치하여야 하는가?
94. R3E, H3E, J3E 전파형식을 사용하는 모든 무선국의 무선설비 점유주파수 대역폭의 허용치로 옳은 것은?
95. 다음 중 무선설비 기성부분검사와 준공검사에 대한 설명으로 알맞은 것은?
96. 다음 중 감리원의 업무범위가 아닌 것은?
97. 무선설비를 둘 이상의 기간통신사업자나 방송사업자가 공동으로 설치하여 사용 시 무선국 검사수수료 20퍼센트 감면대상 무선국에 해당하지않는 것은?
98. 무선국의 개설 허가 시 심사해야 할 대상이 아닌것은?
99. 다음 문장의 괄호 안에 들어갈 내용으로 가장 적합한 것은?
100. 다음 중 정보통신공사업법의 목적이 아닌 것은?