1과목: 전기자기학
1. 모든 장소에서 ∇ㆍD = 0, ∇×D/τ = 0와 같은 관계가 성립하면 D는 어떤 성질을 가져하 하는가?
2. 평면도체 표면에서 δ[m]의 거리에 점전하 Q[C]이 있을 때 이 전하를 무한원까지 운반하는데 필요한 일은 몇 [J]인가?




"이다.3. 그림과 같이 단면적이 균일한 환상철심에 권수 N1인 A코일과 권수 N2인 B코일이 있을 때 A코일의 자기인덕턴스가 L1[H]라면 두 코일의 상호인덕턴스 M은 몇 H인가? (단, 누설자속은 0이라고 한다.)




"이다.4. 동축케이블의 단위길이당 자기인덕턴스는? (단, 동축선 자체의 내부 인덕턴스는 무시하는 것으로 한다.)
5. 유전체에 가한 전계 ε와 분극 P사이의 관계식은?
6. 자기감자력(self demaonetlzing force)이 평등 자화되는 자성체에서의 관계로 옳은 것은?
7. 정전계에 대한 설명 중 틀린 것은?
8. 3상 케이블의 정전용량을 측정하기 위하여 그림과 같이 연결하였더니, AA'단자사이의 용량이 각각 C1, C2이었다. 이 경우 심선 1조의 용량은 몇인가?




"이다.9. 저항이 100[Ω]인 동선에 900[Ω]인 망간선을 직렬로 연결하면 전체 저항의 온도계수는 동선의 온도계수의 약 몇 배 정도가 되는가?(단, 망간선의 온도계수는 0 이다.)
10. 그림과 같은 반지름 a, b인 동심원통 전극이 있다. 이 공간율 고유저항 ρ인 물질로 채울 때 두 극사이의 단위 길이당의 저항은?




"이다.11. 코일로 감겨진 자기회로에서 철심의 투자율을 μ라 하고 회로의 길이를 ℓ이라 할 때 그 회로의 일 에 미스공극 ℓ0를 만들면 회로의 자기저항은 처음의 몇 배가 되는가? (단, ℓ0<ℓ 즉, ℓ - ℓ0 = ℓ )




"이다.12. 접지된 구도체와 점전하간에 작용하는 힘은?
13. 비투자율 μS = 800, 원형 단면적 S = 10[cm2], 평균 자료와 같이 ℓ = 8π×10-2[m]인 환상철심에 600회의 코일을 감고 이것에 1[A]의 전류를 흘리면 철심 내부의 자속은 몇 [Wb]인가?
14. 무한장 직선형 도선에 1[A]의 전류가 흐를 경우 도선으로부터 R[m]떨어진 점의 자속밀도 B의 크기는?




"가 정답이다. 이 보기는 도선에서 멀어질수록 자기장의 크기가 작아지는 것을 나타내기 때문이다.15. 전류가 흐르고 있는 도체와 직각방향으로 자계를 가하게되면 도체 측면에 정부의 전하가 생기는 것을 무슨 효과라 하는가?
16. 반지름 a[m], 중심간 거리 d[m]인 두 개의 무한장 왕복선로에 서로 반대 방향으로 전류 I[A]가 흐를 때, 한 도체에서 x[m]거리인 A점의 자계의 세기는 몇 AT/m인가? (단, d≫a, x≫a라고 한다.)




"이 된다.17. 베이블라이트 중의 전속밀도가 D[C/m2]일 때의 분극의 세기는 몇 [C/m2]인가? (단, 베이블라이트의 비유전율은 ε0이다.)


"이다.18. 자기회로의 자기저항에 대한 설명으로 옳은 것은?
19. 평행판 극판에 전압 V가 인가되고 내부전계는 평등하다고 한다. 극판간의 간격을 d라 할 때, 전하 Q가 속도 v로 움직이면 회로에 흐르는 전류는 어떻게 표현되는가?
20. 대지의 고유저항이 π[Ωㆍm]일 때 반지름 2[m]인 반주형 접지극의 접지저항은 몇 [Ω]인가?
2과목: 전력공학
21. 그림과 같이 정수가 서로 같은 평행 2회선 송전선로의 4단자 정수중 B에 해당되는 것은?


" 입니다.22. 송전선로 고장시 대칭좌표면에 의해 해석할 때 정상 및 역상임피던스가 필요한 경우는?
23. 고압 폐쇄 배전반에 수납할 수 없는 차단기는?
24. 우라늄 235의 1kg이 핵분열을 일으킨다고 하면 약 몇 kWh의 전력량에 해당 하는가? (단, 우라늄 235가 중성자에 의해서 핵분열하는 경우에 그 잘량의 1/1100이 에너지로 변하는 것으로 한다.)
25. 트랜지스터 계전기의 설명 중 틀린 것은?
26. 석탄연소 화력발전소에서 사용되는 집진장치의 효율이 가장 큰 것은?
27. 그림과 같이 A, B양 지점에 각각 I1, I2의 집중 부하가 있고, 양단의 전압강하를 모두 균등하게 할 때 전선이 가장 경제적으로 되는 급전점 P는 A점으로부터 몇 km인가?
28. 그림과 같은 회로의 영상임피던스는?




"이다.29. 직접 접지방식에 대한 설명 중 옳지 않은 것은?
30. 어떤 공장의 소모전력이 100[kW]이며, 이 부하의 역률이 0.6일 때, 역률을 0.9로 개선하기 위한 전력용 콘덴서의 용량은 약 몇 kVA인가?
31. 동기조상기(A)와 전력용콘덴서(B)를 비교한 것으로 옳은 것은?
32. 송전선로의 특성임피던스를 Z[Ω], 전파정수를 α라 할 때 [lx]이 선로의 직렬임피던스는 어떻게 표현되는가?
33. 240mm2, 강심알루미늄연선의 20℃에서 1km당 저항은 0.120Ω이다. 이 전선의 50℃에서의 저항은 몇 Ω 인가? (단, 30℃에서의 저항온도계수는 0.00385이다.)
34. 단상변압기 3대를 △결선으로 운전하던 중 1대의 고장으로 V결선할 경우 V결선과 △결선의 출력비는 몇 %인가?
35. 가공선 계통은 지중선 계통보다 인덕턴스 및 정전용량이 어떠한가?
36. 3상 송전선로와 통신선이 병행되어 있는 경우에 통신 유도장해로서 통신선에 유도되는 정전유도전압은?
37. 기준용량 P[kVA], V[kV]일 때 % 임피던스값이 ZP인 것을 기준용량 P1[kVA], V1[kV]로 기준값을 변환하면 새로운 기준값에 대한 %임피던스 값은?




" 이다.38. 기초와 압입의 암반이 양호한 협곡에 적합한 댐은?
39. 현재 널리 사용되고 있는 GCB(Gas Circult Breaker) 용 가스는?
40. 중성점 고저항접지방식의 평행 2회선 송전선로의 지락 사고의 차단에 사용되는 계전기는?
3과목: 전기기기
41. 콘덴서 전동기의 특징이 아닌 것은?
42. 직류 분권발전기의 무부하 특성시험을 할 때, 계자저항기의 저항을 증감하여 무부하 전압을 증감시키면 어느 값에 도달하면 전압을 안정하게 유지할 수 없다. 그 이유는?
43. 그림과 같은 회로에서 Q1에 역 바이어스가 걸리는 시간을 나타낸 식은?
44. 단상브리지 전파정류회로의 저항부하의 전압이 100[V]이면 전원전압 [V]는?
45. 1차 전압 6600[V], 2차 전압 220[V], 주파수60[Hz], 1차 권수 1000[회]의 변압기가 있다. 최대 자속 [Wb]은?
46. 직류 전동기의 속도 제어법에서 정출력 제어에 속하는 것은?
47. 16극과 8극의 유도 전동기를 병렬 종속접속법으로 속도 제어할 때, 전원주파수가 60Hz인 경우 무부하속도 n0는?
48. 단상 직권 정류자 전동기에서 주자속의 최대치를 øm, 자극수를 p, 전기자 병렬 회로수를 a, 전기자 전도체수를 Z, 전기자의 속도를 N[rpm]이라 하면 속도 기전력의 실효값 Er[V]은? (단, 주자속은 정현파이다.)




"가 정답인 이유는, 위의 공식에서 πN/30이 속도에 비례하므로, 전기자의 속도가 높을수록 속도 기전력의 실효값이 커지기 때문이다.49. 변압비 10 : 1 의 단상 변압기 3대를 Y-△를 접속하여 2차측에 200[V], 75[kVA]의 3상 평형부하를 걸었을 때 1차측에 흐르는 전류는 몇 [A]인가?
50. 동기 전동기의 전기자 반작용에서 전압과 동상인 전류의 주자극율?
51. 단상 유도 전압 조정기에서 1차 전원 전압을 V1이라 하고 2차의 유도 전압을 E2라고 할 때 부하 단자전압을 연속적으로 가변할 수 있는 조정 단위는?
52. 단상 전파 정류회로에서 저항부하설 때의 맥동률 V는?
53. 50[kW]를 소비하는 동기전동기가 역률 0.8의 부하 200[kW]와 병렬로 접속되고 있을 때 합성부하에 0.9의 역률을 가지게 하려면 전동기의 진상 무효전력 [kVar]은?
54. 보통 농형에 비하여 2종 농형 전동기의 특징인 것은?
55. 1차 전압 200[V], 2차 전압 220[V], 선로출력 100[kVA]의 단권변압기의 자기용량[kVA]은?
56. 농형 유도 전동기의 기동법이 아닌 것은?
57. 동기전동기의 제동권선의 효과는?
58. 정격속도에 비하여 기동 회전력이 가장 큰 전동기는?
59. 1차 전압 6600[V], 권수비 30인 단상 변압기로 전등부하에 20[A]를 공급할 때의 압력[kW]은? (단, 변압기의 손실은 무시한다.)
60. 3상 동기발전기를 병렬운전 시키는 경우 고려하지 않아도 되는 조건은?
4과목: 회로이론
61. 다음과 같은 I[s]의 초기값 i(0+)가 바르게 구해진 것은?
63. 선로의 단위길이당 분포 인덕턴스, 저항, 정전용량, 누설 콘덕턴스를 각각 L, R, C, G라 하면 전파정수는?







64. 대칭 좌표법을 이용하여 3상 회로의 각 상전압을 다음과 같이 쓴다. 이와 같이 표시될 때 정상분 전압 Va1 표시를 올바르게 계산한 것은? (상순은 ABC이다.)




" 이다.
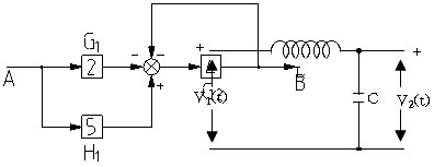
" 이다.66. 그림의 블록선도에서 전달함수로 표시한 B/A값은?
67. 그림과 같은 회로에서 시각 t = 0에서 스위치를 갑자기 닫은 후 전류 i가 0에서 정상 전류의 63.2[%]에 달하는 시간 [sec]를 구하면?(문제오류고 그림파일이 복원되지 않았습니다. 정답은 3번입니다. 정확한 그림 내용을 아시는분 께서은 관리자 메일로 부탁 드립니다.)
68. 다음 용어 설명중 옳지 않은 것은?
69. 어떤 회로에서 유효전력 80[W], 무효전력 60[Var]일 때 역률은 몇 [%]인가?
71. 전달함수가
인 시스템에 대하여 특성방정식의 나이퀴스트 선도를 그리려 한다. 다음 중 나이퀴스트 선도를 그리기 위한 루우프 전달함수는?




"이다.
"이다.72. 어떤 제어계의 임펄스 응답이 sin 2t이면 이 제어계의 전달함수는?




"가 분모가 s^2 + 16인 것이므로 정답이다.73. 어떤 선형 시불변계의 상태방정식이 다음과 같다. (단,
, x(t) = Ax(t) + Bu(t)) 상태천이 행렬 ø(t)는?




이다.
형태이므로, 상태천이 행렬 ø(t)는 시간에 따라 변하지 않는 상수 행렬이다. 따라서, 상태천이 행렬 ø(t)는 상태방정식에서 x(t)의 계수인 A와 동일하다.74. 다음 안정도 판별법 중 루프 전달함수의 극점과 영점이 s 평면의 우반 평면에 있을 경우 판정할 수 없는 방법은?
75. 그림과 같은 이상 변압기의 4단자 정수 A, B, C, D는 어떻게 표시되는가?
76. PD 조절기의 전달함수 GD(S) = 1.02 + 0.002S의 영점은?
77. 전압 200[V], 전류 30[A]로서 4.8[kW]의 전력을 소비하는 회로의 리액턴스 [Ω]는?
78. 어떤 회로에 전압을 115[V]를 인가하였더니 유효전력이 230[W], 무효전력이 345[Var]를 지시한다면 회로에 흐르는 전류 [A]의 값은?
80. R = 1[MΩ], C = 1[μF]의 직렬 회로에 직류 100[V]를 가했다. 시정수 T[sec]와 전류의 초기값 [A]를 구하면?
5과목: 전기설비기술기준 및 판단 기준
81. 특별고압 계기용 변성기의 2차측 전로에는 제 몇 종 접지 공사를 하여야 하는가?(관련 규정 개정전 문제로 여기서는 기존 정답인 1번을 누르면 정답 처리됩니다. 자세한 내용은 해설을 참고하세요.)
82. 풀용 수중 조명등에 사용되는 절연변압기의 2차측 전로의 사용전압이 몇 [V]를 넘는 경우에 그 전로에 지기가 생겼을 때 자동적으로 전로를 차단하는 장치를 하여야 하는가?
83. 고압 가공전선이 안테나의 접근상태로 시설되는 경우에 가공전선과 안테나 사이의 수평 이격거리는 최소 몇 [cm] 이상인가? (단, 가공전선으로는 케이블을 사용하지 않는다고 한다.)
84. 가공 전선로의 지지물에 지선을 시설하려고 한다. 이 지선의 최저기준으로 옳은 것은?
85. 특별고압 가공전선로의 지지물 양측의 경간의 차가 큰 곳에 사용되는 철탑은?
86. 66[kV]의 기계기구, 모선 등을 옥외에 시설하는 변전소의 구내에 취급자 이외의 자가 들어가지 않도록 울타리를 시설하는 경우에 울타리의 높이와 울타리로부터 충전부분까지의 거리의 합계는 몇 [m] 이상이어야 하는가?
87. 직류귀선은 귀선용 궤조와 궤조간 및 궤조의 바깥쪽 몇 [cm] 이내에 시설하는 부분 이외에는 대지로부터 절연하여야 하는가?
88. 고압전로의 중성점을 접지할 때 접지선으로 연동선을 사용하는 경우의 지름은 최소 몇 [mm]인가?
89. 35[kV]이하의 특별고압 가공전선이 건조물과 제 1 차 접근 상태로 시설되는 경우의 이격거리는 일반적인 경우 몇 [m] 이상이어야 하는가?
90. 그림에서 1, 2, 3, 4의 X표시에는 과전류차단기를 시설한 곳이다. 잘못 시설된 곳은?
91. 저압 옥내배선의 사용전선으로 단면적이 1[mm2]이상인 케이블을 사용한다면 어떤 종류의 케이블을 사용하여야 하는가?
92. 옥내 고압용 이동전선의 시설방법으로 옳은 것은?
93. 지중전선로에 사용되는 전선은?
94. 특별고압 가공전선로의 지지물에 시설하는 통신선 또는 이에 직접 접속하는 가공 통신선의 높이는 횡단보도교의 위에 시설하는 경우에는 일반적으로 그 노면상 몇 [m] 이상으로 하여야 하는가?
95. 중성점 접지에 22.9[kV] 가공전선과 직류 1500[V] 전차선을 통일 지지물에 병가할 때 상호간의 이격거리는 일반적인 경우 몇 [m] 이상인가?
96. 병원, 진료소등의 진찰, 검사, 치료 또는 검사등의 의료 행위를 하는 의료실내에 시설하는 위료기기의 금속제 외함에 보호접지를 하는 경우 그 접지저항값은 몇 [Ω]이하로 하여야 하는가?
97. 옥내에 시설하는 사용전압이 400[V] 미만인 전구선으로 캡다이어 케이블을 사용할 경우, 단면적이 몇 [mm2]이상인 것을 사용하여야 하는가?
98. 목주를 사용한 고압가공전선로의 최대 경간은 몇 [m] 인가?
99. 옥내에 시설하는 저압전선으로 나전선을 절대로 사용할 수 없는 경우는?
100. 최대사용전압이 170000[V]를 넘는 결선(성형결선)으로서 중성점 직접접지식 전로에 접속하고 또한 그 중성점을 직접 접지하는 변압기 전로의 절연내력 시험전압은 최대 사용전압의 몇 배의 전압인가?




를 구하면 어떻게 되는가?




를 간단히 계산한 결과는?







∇ㆍD = 0은 D가 divergence-free하다는 것을 의미합니다. 즉, D의 발산은 0이며, D는 어떤 한 점에서 나가는 전하의 양과 들어오는 전하의 양이 같다는 것을 의미합니다.
∇×D/τ = 0은 D가 curl-free하다는 것을 의미합니다. 즉, D의 회전은 0이며, D는 어떤 경로를 따라 이동하더라도 그 크기와 방향이 변하지 않는다는 것을 의미합니다.
따라서, D는 상수를 가지고 있어야 합니다. 만약 D가 x, y, z의 함수였다면, D의 발산과 회전이 모두 0이 되는 것은 불가능합니다.