1과목: 전기자기학
1. 비유전률 ES의 설명으로 틀린 것은?
2. 길이 1[m]인 철심(μr=1000)의 자기회로에 1[mm]의 공극이 생겼다면 전체의 자기저항은 약 몇 배로 증가되는가? (단, 각 부의단면적은 일정하다.)
3. 진공 내에서 전위함수V=x2+y2[V]로 주어질 때 0 ≤ x ≤ 1,0 ≤ y ≤ 1,0 ≤ z ≤ 1인 공간에 저축되는 에너지는 몇 [J]인가?


"은 전기력 상수 ε0을 나타내며, 전기력 상수는 공간에 따라 전하의 상호작용을 결정하는 상수이다. 4E0은 정답이 될 수 없다. "
"은 전하의 크기를 나타내는 상수이며, 문제에서 전하의 크기에 대한 정보가 주어지지 않았으므로 정답이 될 수 없다. 2E0은 전기장의 크기를 나타내는 상수이며, 문제에서 전기장에 대한 정보가 주어지지 않았으므로 정답이 될 수 없다.4. 맥스웰의 전자방정식 중 패러데이 법칙에서 유도된 식은? (단, D : 전속밀도, ρ : 공간 전하밀도, B : 자속밀도, E : 전계의 세기,J: 전류밀도, H : 자계의 세기)


이다. 이는 자기장의 회전에 의해 전기장이 유도되는 것을 나타내는 식으로, 시간에 대한 편미분을 나타내는 우변과 자기장의 회전을 나타내는 좌변으로 이루어져 있다. 이 식은 전자기학에서 중요한 역할을 하며, 전자기장의 움직임과 전기장의 유도 등을 설명하는 데 사용된다.5. 자화율(magnetic susceptibility) χ는 상자성체에서 일반적으로 어떤 값을 갖는가?
6. 단면적 S[m2], 단위 길이에 대한 권수가 N0[회/m]인 무한히 긴 솔레노이드의 단위 길이당의 자기인덕턴스는 몇 [H/m]인가?
7. 자기인덕턴스의 성질을 옳게 표현한 것은?
8. 10[cm3]의 체적에 3[μC/cm3]의 체적전하 분포가 있을 때, 이 체적 전체에서 발산하는 전속은 몇 [C] 인가?
9. 전속밀도 D=x2i+2y2j+3zk[C/m2]을 주는 원점의 1[mm3]내의 전하는 몇 [C] 인가?
10. 폐곡면을 통하는 전속과 폐곡면 내부의 전하와의 상관관계를 나타내는 법칙은?
11. 무한장 직선 도체가 있다. 이 도체로부터 수직으로 0.1[m]떨어진 점의 자계의 세기가 180[AT/m]이다. 이 도체로부터 수직으로 0.3[m] 떨어진 점의 자계의 세기는 몇[AT/m]인가?
12. 그림과 같이 평행한 무한장 직선도선에 I, 4I인 전류가 흐른다. 두 선사이의 점 P 의 자계의 세기가 0이라고 하면 a/b는 얼마인가?




" 13. 전자기파의 기본 성질이 아닌 것은?
14. 그림과 같은 무한 직선전류 I에 의한 P점의 Vector Potential과 자장의 방향은?(단, x 축은 종이 뒷면에서 앞으로 향함)
15. 자유공간에서 점 P(5, -2, 4)가 도체 면상에 있으며 이 점에서 전계 E=6ax-2ay+3az[V/m]이다. 점 P 에서의 면전하밀도ρs=[C/m2]은?
16. 그림과 같은 지름 0.01[m] 의 원형단면을 가진 평균 반지름 0.1m의 환상솔레노이드의 권수는 500회, 이 코일에 흐르는 전류는 2[A] 라고 할때 전체 자속은 몇 [Wb]인가? (단, 환상철심의 비투자율은 1,000으로 하고 누설자속은 없는 것으로 한다.)
17. 전계 E[V/m] 및 자계 H[AT/m]인 전자파가 자유공간 중을 빛의 속도로 전파될 때 단위시간에 단위면적을 지나는 에너지는 몇 [W/m2]인가? (단, C는 빛의 속도를 나타낸다.)

18. 무한히 긴 직선 도체에 전류 I[A]를 흘릴 때 이 전류로부터 d[m]되는 점의 자속밀도는 몇 [W/m2] 인가?



"가 정답이다. 이는 직선 도체가 무한히 길기 때문에 전류가 모든 방향으로 동일하게 흐르기 때문이다.19. 원형코일이 평등 자계 내에 지름을 축으로 하여 회전하고 있을 때 코일에 유기되는 기전력의 주파수는?
20. 그림과 같은 전기 쌍극자에서 P점의 전계의 세기는 몇 [V/m] 인가?




" 이다.2과목: 전력공학
21. 전파정수 γ, 특성임피던스 Z0, 길이 ℓ인 분포 정수 회로가 있다. 수전단에 이 선로의 특성임피던스와 같은 임피던스 Z0를 부하로 접속하였을 때 송전단에서 부하측을 본 임피던스는?

22. 연간 전력량이 E[kWh]이고, 연간 최 대전력이 W[kW]인 연부하율은 몇 [%] 인가?




"가 정답인 이유는 이 계산식을 가장 간단하게 나타내고 있기 때문이다.23. 배전선로의 손실 경감과 관계가 없는 것은?
24. 자가용 수전설비 13.2/22.9[kV-Y]결선에서 계기용변압기의 2차측 정격전압은 몇[V] 인가?
25. 특별고압 차단기 중 개폐 서지전압이 가장 높은 것은?
26. 수변전 설비에서 1차측에 설치하는 차단기의 용량은 어느 것에 의해서 정해지는가 ?
27. 그림과 같은 154[kV] 송전계통의 F점에서 무부하시 3상 단락 고장이 발생하였을 경우 고장 전력은 약 몇 [MVA]인가? (단, 발전기 G1(용량 20 MVA), G2(용량 30MVA)의 % 과도 리액턴스 및 변압기 Tr(용량50[MVA])의 % 리액턴스는 각각 자기 용량 기준으로 20%, 20% 10% 이고 변압기에서 고장점 F 까지의 선로 리액턴스는 100MVA기준으로 5[%]라고 한다.)
28. 전원이 양단에 있는 환상선로의 단락 보호에 사용되는 계전기는?
29. 전선의 표피효과에 관한 설명으로 옳은 것은?
30. 전력 계통의 경부하시 또는 다른 발전소의 발전 전력에 여유가 있을 때, 이 잉여 전력을 이용해서 전동기로 펌프를 돌려 물을 상부의 저수지에 저장하였다가 필요에 따라 수압관을 통하여 이 물을 이용해서 발전하는 발전소는?
31. 송전선로의 코로나 손실을 나타내는 다음의 Peek식에서 Eo 에 해당하는 것은?
32. 정격전압이 66[kV]인 3상 3선식 송전선로에서 1선의 리액턴스가17[Ω]일 때, 이를 100[MVA] 기준으로 환산한 % 리액턴스[%]는 약 얼마인가?
33. 송전계통에서 1선 지락의 경우 지락전류가 가장 적은계통은?
34. 송전선로의 일반회로정수가 A = 0.7, B = j190, D = 0.9라 하면 C 의 값은?
35. 다음 중 가공 송전선에 사용하는 애자련 중 전압부담이 가장 큰 것은?
36. 수력발전설비에 이용되는 차동조압수조의 특징으로 옳은 것은?
37. 단일 부하 배전선에서 부하역률 cosθ, 부하전류I, 선로저항 r, 리액턴스를 X라 하면 배전선에서 최대 전압강하가 생기는 조건은?




"이다.38. GISG (Gas Insulated SwitchGear)를 채용할 때, 다음 중 옳은 것은? (문제오류로 실제 시험에서는 1,2,3번이 정답처리 되었습니다. 여기서는 1번을 누르면 정답 처리 됩니다.)
39. 이상 전압에 대한 방호장치가 아닌 것은?
40. 그림과 같은 열사이클은?
3과목: 전기기기
41. 동기 발전기 권선의 층간 단락 보호에 가장 적합한 계전기는?
42. 그림과 같은 정류회로에서 전류 IS(실효치)는?
43. 그림과 같은 변압기 회로에서 부하 R2에 공급되는 전력이 최대로 되는 변압기의 권수비 a는?
44. 다음 사이리스터 중 3단자 사이리스터가 아닌것은?
45. 비례추이를 하는 전동기는?
46. 변압기의 무부하 시험과 관계있는 것은?
47. 100[HP], 600[V], 1,200[rpm]의 직류분권전동기가 있다. 분권계자저항 400[Ω], 전기자저항 0.22[Ω]이고 정격 부하에서의 효율이 90[%]일 때 전부하시의 역기전력은 약 몇 [V]인가? (단, 1[HP]은 746[W]이다.)
48. 변압기 온도 시험을 하는데 가장 좋은 방법은?
49. 6극 3상 권선형 유도 전동기 동일 토크로 운전할 때 60[Hz]의 전원에서 2차측에 0.3[Ω]의 저항을 Y로 삽입하면 500[rpm]으로 회전하고 0.2[Ω]을 삽입하면 700[rpm]이 된다. 회전수를 550[rpm]으로 하려면 외부저항을 매상 몇 [Ω]으로 하면 되는가?
50. 3상 유도전동기의 원선도를 작성하는데 필요하지 않은 것은?
51. 동기발전기의 전기자 권선을 단절권으로 감는 이유는?
52. 동기전동기에서 전기자 반작용을 설명한 것 중 맞는 것은? (단, V : 공급전압, E : 역기전력, I: 전기자 전류이다.)
53. 15[KW], 380[V], 60[Hz]의 3상 유도 전동기가 있다. 이 전동기의 전부하 때의 2차 입력은 15.5[KW]라 한다. 이경우의 2차 효율[%]은?
54. 동기발전기의 권선을 분포권으로 하면?
55. 단상유도 전압조정기에서 단락권선의 성질이 아닌 것은?
56. 부하가 변하면 현저하게 속도가 변하는 직류 전동기는?
57. 10[kW], 200[V], 전기자저항 0.15[Ω]의 타여자 발전기를 전동기로 사용하여 발전기의 경우와 같은 전류를 흘렸을 때 단자전압은 몇 [V]로 하면 되는가? (단, 여기서 전기자 반작용은 무시하고 회전수는 같도록 한다.)
58. 서보 전동기로 사용되는 전동기와 제어 방식 종류가 아닌 것은?
59. 유도 전동기의 회전자에 슬립 주파수의 전압을 가하는 속도제어는?
60. 단상 변압기를 병렬 운전하는 경우 부하분담을 용량에 비례시키는 조건 가운데 필요 없는 것은?
4과목: 회로이론 및 제어공학
61. 다음으로 표시되는 식의 Laplace변환은 어느 것으로 나타나는가?




가 된다. 이유는 Laplace 변환의 선형성과 시간 미분의 Laplace 변환 공식을 이용하여 계산할 수 있다. 먼저, Laplace 변환의 선형성에 의해 각 항을 따로 변환해준다. 그리고 시간 미분의 Laplace 변환 공식에 의해
가 된다.62. R=5[Ω], L=20[mH] 및 가변 콘덴서 C로 구성된 RLC 직렬회로에 주파수 1000[Hz]인 교류를 가한다음 C를 가변시켜 직렬 공진시킬 때 C의 값[μF] 은 어느 것이 가장 가까운가?
63. 리액턴스 구동점 임피던스 함수 Z(s)가 리액턴스 2단자망의 구동점 임피던스가 되기 위한 필요 충분 조건이 아닌 것은?
는 항상 실수이다.64. 전압의 순시값이
일 때 실효값은 몇 [V]인가?
65. 전송선로의 특성 임피던스가 100[Ω]이고 부하저항이 400[Ω]일 때 전압 정재파비 s는?
66. 성형 결선의 부하가 있다. 선간전압 300[V]의 3상 교류를 인가했을 때 선전류가 40[A]이고 그 역률이 0.8이라면 리액턴스[Ω]는?
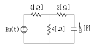
67. 그림의 회로에서 1/8[F]의 콘덴서에 흐르는 전류는 일반적으로 i(t)=A+Be-at로 표시된다. B의 값은? (단, E=16[V] 이다.)
68. 다음 회로에서 입력을 V(t)출력을 I(t)로 했을 때의 입출력 전달 함수는? (단, 스위치 S는 t=0 순간에 회로에 전압이 공급된다고 한다.)




"이다.69. 어떤 4단자망의 입력단자 1,1′사이의 영상 임피던스 Z01과 출력단자 2,2′사이의 영상 임피던스 Z02가 같게 되려면 4단자 정수사이에 어떠한 관계가 있어야 하는가?
70. 대칭 좌표법에서 대칭분을 각 상전압으로 표시한 것 중 틀린 것은?




"이 틀린 것입니다. 이유는 대칭 좌표법에서 대칭점은 원점으로부터 대칭분만큼 떨어져 있으므로, 상전압은 대칭분의 두 배가 됩니다. 따라서 "
"의 상전압은 "
"가 되어야 합니다.71. 샘플러의 주기를 T라 할 때 s-평면상의 모든 점은 식 z=esT에 의하여 z-평면상에 사상된다. 평면의 좌반 평면상의 모든 점은 z-평면상 단위원의 어느 부분으로 사상되는가?
72. 논리회로의 출력 Xo 는?




"가 정답이 된다.73. 서보 기구에서 직접 제어되는 제어량은 주로 어느 것인가?
74. 다음의 신호선도를 메이슨의 공식을 이용하여 전달함수를 구하고자 한다. 이 신호선도에서 루프(Loop)는 몇 개인가?
75. 선형 시불변 시스템의 상태 방정식이
로 표시될 때, t > t0에 대한 상태 천이방정식(state transition equation)의 식이 올바르게 표시된 것은? (단,
는 일치하는 상태 천이 행렬이다.)




76. 특성 방정식이 s4+2s3+s2+4s+2=0일 때 이 계의 후르비쯔 방법으로 안정도를 판별하면?
77. 지연시간이란 단위계단 입력에 대하여 그 응답이 최종치의 몇 [%]에 도달하는데 요하는 시간인가?
78.
에서 점근선의 교차점을 구하면?(오류 신고가 접수된 문제입니다. 반드시 정답과 해설을 확인하시기 바랍니다.)




"이다.79. 그림과 같은 보드 선도를 갖는 계의 전달 함수는?



"가 정답이다.80. 다음 임펄스 응답 중 안정한 계는?
5과목: 전기설비기술기준 및 판단기준
81. 저압 옥내배선에 사용하는 MI 케이블의 최소 굵기는 몇 [mm2]인가?
82. 고압 가공전선의 높이는 철도 또는 궤도를 횡단하는 경우, 궤조면상 몇 [m] 이상이어야 하는 가?
83. 특별 제3종 접지공사를 시공한 저압전로에 지기가 생겼을 때 0.5초 이내에 전로를 차단하는 자동차단기가 설치되었다면 접지 저항값은 몇 [Ω]이하로 하여야 하는가? (단, 자동차단기의 정격 감도 전류는 300[mA]이다.)
84. 옥내배선의 사용전압이 200[V]인 경우에 이를 금속관공사에 의하여 시설하려고 한다. 옥내배선의 시설이 옳은 것은?(관련 규정 개정전 문제로 여기서는 기존 정답인 4번을 누르면 정답 처리됩니다. 자세한 내용은 해설을 참고하세요.)
85. 쇼윈도 또는 쇼케이스 안의 배선은 외부에서 보기 쉬운 곳에 한하여 코드 또는 캡타이어케이블을 조영재에 접촉하여 시설할 수 있다. 전선의 단면적은 몇 [mm2] 이상인 것으로 시설 하여야 하는가?
86. 중량물이 통과하는 장소에 비닐 외장 케이블을 직접 매설식으로 시설하는 경우, 매설 깊이는 최소 몇 [m] 인가?(2021년 변경된 KEC 규정 적용됨)
87. 저압전선로의 전선과 대지간의 절연저항은 사용 전압에 대한 누설전류가 얼마를 넘지 않도록 하여야 하는가?
88. 중성점 접지식 22.9[kV] 특별 고압 가공전선로를 A종 철근 콘크리트주를 사용하여 시가지에 시설하는 경우 반드시 지키지 않아도 되는 것은?
89. 가공 전선로의 지지물에 지선을 시설 하려고 한다. 이 지선의 최저 기준으로 옳은 것은?
90. 고압 가공 인입선의 높이는 그 아래에 위험표시를 하였을 경우에 지표상 높이를 몇[m] 까지로 감할 수 있는가?
91. 정격전류가 15[A] 이하인 과전류 차단기로 보호되는 저압 옥내 전로에 접속하는 콘센트는 정격전류가 몇 [A] 이하인 것을 시설하는가?
92. 풀용 수중 조명등에 전기를 공급하기 위한 절연 변압기의 2차측 전압이 30[V]이며 절연변압기의 1차권선과 2차권선 사이에 금속제의 혼촉 방지판을 설치하였을 때 여기에는 어떻게 접지하여야 하는가?(관련 규정 개정전 문제로 여기서는 기존 정답인 1번을 누르면 정답 처리됩니다. 자세한 내용은 해설을 참고하세요.)
93. 변압기에 의하여 특별고압 전로에 결합되는 고압전로에는 혼촉 등에 의한 위험방지시설로 어떤 것을 그 변압기의 단자에 가까운 1극에 설치하여야 하는가?
94. 가공 직류전차선의 장선에는, 가공 직류전차선으로부터 몇 [m] 이내의 부분 이외에는 제3종 접지공사를 하여야 하는가? (단, 가공 단선식 전기철도의 반지름이 작은 궤도곡선 부분에서 전차폴의 이탈에 의하여 장해가 생길 우려가 있는 경우라고 한다.)
95. 전력 계통의 용량과 비슷한 동기조상기를 시설하는 경우에 반드시 시설되어야 할 검정장치나 계측장치가 아닌 것은?
96. 유도장해를 방지하기 위하여 사용전압 60[kV] 이하인 가공전선로의 유도전류는 전화 선로의 길이 12[km] 마다 몇 [μA] 를 넘지 않도록 하여야 하는가?
97. 발전기, 전동기 등 회전기의 절연내력은 규정된 시험전압을 권선과 대지 간에 계속하여 몇 분간 가하여 견디어야하는가?
98. 발전소에 사용되는 뱅크용량 15,000[kVA]의 송유 풍냉식 특별 고압용 변압기의 보호 장치를 하려고 한다. 경보 장치만 가지고는 아니되고, 반드시 자동 차단 장치가 필요한경우는?
99. 고압 옥내배선을 할 수 있는 공사방법은?
100. 10 경간의 고압가공전선으로 케이블을 사용할 때 이용되는 조가용선에 대한 설명으로 옳은 것은?(관련 규정 개정전 문제로 여기서는 기존 정답인 3번을 누르면 정답 처리됩니다. 자세한 내용은 해설을 참고하세요.)
진공의 비 유전률은 0인 이유는 진공은 전기적으로 중성이기 때문입니다. 전하가 전혀 없는 상태에서는 전기장이 존재하지 않으므로 비 유전률이 0이 됩니다.
공기의 비 유전률은 약 1 정도 된다는 것은 공기도 전기적으로 중성이지만, 공기 분자들 사이에는 약간의 전하가 분포되어 있기 때문에 비 유전률이 0이 아닌 값이 됩니다.