1과목: 전기자기학
1. 평면도체 표면에서 r[m]의 거리에 점전하 Q[C]이 있을 때 이 전하를 무한원까지 운반하는데 필요한 일은 몇 J 인가?




"이다. 이유는 전하를 운반하는데 필요한 일은 전하를 이동시키는 과정에서 전기장이 일하는 일과 같다. 전기장은 전하에 의해 생성되며, 전하가 이동하면서 전기장이 일을 하게 된다. 따라서 전하를 무한원까지 운반하는데 필요한 일은 전하가 이동하는 동안 전기장이 일하는 일의 총합과 같다. 평면도체 표면에서의 전기장은 전하 Q에 의해 생성되며, 거리 r에 비례하여 감소한다. 따라서 전하를 무한원까지 운반하는데 필요한 일은 전하 Q가 평면도체 표면에서 무한원까지 이동하는 동안 전기장이 일하는 일의 총합으로 계산할 수 있다. 전기장이 일하는 일은 일반적으로 전하 Q와 전기장 E의 곱으로 표현되며, 이 경우에는 Q와 E의 곱에 거리 r을 곱한 값이 된다. 따라서 필요한 일은 Q × E × r이 된다.2. 역자성체에서 비투자율(㎲)은 어느 값을 갖는가?
3. 비유전율 Єr1, Єr2인 두 유전체가 나란히 무한평면으로 접하고 있고, 이 경계면에 평행으로 유전체의 비유전율 Єr1 내에 경계면으로부터 d[m]인 위치에 선전하 밀도 ρ[C/m]인 선상전하가 있을 때, 이 선전하와 유전체 Єr2간의 단위 길이당의 작용력은 몇 N/m인가?







"이다.4. 점전하에 의한 전계는 쿨롱의 법칙을 사용하면 되지만 분포되어 있는 전하에 의한 전계를 구할 때는 무엇을 이용하는가?
5. 패러데이관(Faraday tube)의 성질에 대한 설명으로 틀린 것은?
6. 공기 중에 있는 지름 6㎝인 단일 도체구의 정전용량은 몇 ㎊인가?
7. 유전율이 Є1, Є2 [F/m]인 유전체 경계면에 단위면적당 작용하는 힘은 몇 N/m2 인가? (단, 전계가 경계면에 수직인 경우이며, 두 유전체의 전속밀도 D1=D2=D이다.)




" 이다.8. 진공 중에 균일하게 대전된 반지름 a[m]인 선전하 밀도 λl[C/m]의 원환이 있을 때, 그 중심으로부터 중심축상 x[m]의 거리에 있는 점의 전계의 세기는 몇 V/m 인가?




"와 일치한다.
", "
", "
"는 모두 전기장 세기를 잘못 계산한 값이다.9. 내압 1000V 정전용량 1㎌, 내압 750V 정전용량 2㎌, 내압 500V 정전용량 5㎌인 콘덴서 3개를 직렬로 접속하고 인가전압을 서서히 높이면 최초로 파괴되는 콘덴서는?
10. 내부장치 또는 공간을 물질로 포위시켜 외부자계의 영향을 차폐시키는 방식을 자기차폐라 한다. 다음 중 자기차폐에 가장 좋은 것은?
11. 40V/m인 전계 내의 50V되는 점에서 1C의 전하가 전계 방향으로 80㎝ 이동 하였을 때, 그 점의 전위는 몇 V 인가?
12. 그림과 같이 반지름 a[m]의 한번 감긴 원형코일이 균일한 자속밀도 B[Wb/m2]인 자계에 놓여 있다. 지금 코일 면을 자계와 나란하게 전류 I[A]를 흘리면 원형코일이 자계로부터 받는 회전 모멘트는 몇 Nm/rad 인가?
13. 다음 조건들 중 초전도체에 부합되는 것은? (단, μτ은 비투자율, Xm은 비자화율, B는 자속밀도이며 작동온도는 임계온도 이하라 한다.
14. x=0인 무한평면을 경계면으로 하여 x<0인 영역에는 비유전율 Єr1=2, x>0인 영역에는 Єr2=4인 유전체가 있다. Єr1인 유전체내에서 전계 E1=20ax-10ay+5azV/m 일 때 x>0인 영역에 있는 Єr2인 유전체내에서 전속밀도 D2[C/m2]는?단, 경계면상에는 자유전하가 없다고 한다.




"이다.15. 평면파 전파가 E=30cos(109t+20z)j V/m 로 주어 졌다면 이 전자파의 위상속도는 몇 m/s 인가?
16. 자속밀도 10 Wb/m2 자계 중에 10㎝ 도체를 자계와 30°의 각도로 30m/s로 움직일 때, 도체에 유기되는 기전력은 몇 V 인가?
17. 그림과 같이 단면적 S=10cm2, 자로의 길이 l=20π㎝, 비투자율 ㎲=1000인 철심에 N1=N2=100인 두 코일을 감았다. 두 코일사이의 상호인덕턴스는 몇 mH 인가?
18. 1㎂의 전류가 흐르고 있을 때, 1초 동안 통과하는 전자 수는 약 몇 개 인가? (단, 전자 1개의 전하는 1.602×10-19C 이다.)
19. 균일하게 원형단면을 흐르는 전류 I[A]에 의한, 반지름 a[m], 길이 l[m], 비투자율 ㎲인 원통도체의 내부 인덕턴스는 몇 H 인가?
20. 한 변의 길이가 10㎝인 정사각형 회로에 직류전류 10A가 흐를 때, 정사각형의 중심에서의 자계 세기는 몇 A/m 인가?
2과목: 전력공학
21. 송전선에서 재폐로 방식을 사용하는 목적은?
22. 설비용량이 360kW, 수용률 0.8, 부등률 1.2 일 때 최대수용전력은 몇 kW 인가?
23. 배전계통에서 사용하는 고압용 차단기의 종류가 아닌 것은?
24. SF6 가스차단기에 대한 설명으로 틀린 것은?
25. 송전선로의 일반회로 정수가 A=0.7, B=j190, D=0.9 일 때 C의 값은?
26. 부하역률이 0.8인 선로의 저항손실은 0.9인 선로의 저항손실에 비해서 약 몇 배 정도 되는가?
27. 단상변압기 3대에 의한 △결선에서 1대를 제거하고 동일전력을 V결선으로 보낸다면 동손은 약 몇 배가 되는가?(오류 신고가 접수된 문제입니다. 반드시 정답과 해설을 확인하시기 바랍니다.)
28. 피뢰기의 충격방전 개시전압은 무엇으로 표시하는가?
29. 단상 2선식 배전선로의 선로임피던스가 2+j5Ω이고 무유도성 부하전류 10A 일 때 송전단 역률은? (단, 수전단 전압의 크기는 100V이고, 위상각은 0°이다.)
30. 그림과 같이 전력선과 통신선 사이에 차폐선을 설치하였다. 이 경우에 통신선의 차폐계수(K)를 구하는 관계식은? 단, 차폐선을 통신선에 근접하여 설치한다.




"이 정답이 된다.31. 모선 보호에 사용되는 계전방식이 아닌 것은?
32. %임피던스와 관련된 설명으로 틀린 것은?
33. A, B 및 C상 전류를 각각 Ia, Ib, 및 Ic라 할 때
으로 표시되는 Ix는 어떤 전류인가?
34. 그림과 같이 “수류가 고체에 둘러싸여 있고 A로부터 유입되는 수량과 B로부터 유출되는 수량이 같다”고 하는 이론은?
35. 4단자 정수가 A, B, C, D인 선로에 임피던스가 1/ZT인 변압기가 수전단에 접속된 경우 계통의 4단자 정수 중 D0는?




"이다.36. 대용량 고전압의 안정권선(△권선)이 있다. 이 권선의 설치 목적과 관계가 먼 것은?
37. 한류리액터를 사용하는 가장 큰 목적은?
38. 변압기 등 전력설비 내부 고장 시 변류기에 유입하는 전류와 유출하는 전류의 차로 동작하는 보호계전기는?
39. 3상 결선 변압기의 단상운전에 의한 소손방지 목적으로 설치하는 계전기는?
40. 송전선로의 정전용량은 등가 선간거리 D가 증가하면 어떻게 되는가?
3과목: 전기기기
41. 단상 직권 정류자 전동기의 전기자 권선과 계자권선에 대한 설명으로 틀린 것은?
42. 단상 직권 전동기의 종류가 아닌 것은?
43. 동기조상기의 여자전류를 줄이면?
44. 권선형 유도전동기에서 비례추이에 대한 설명으로 틀린 것은? (단, sm은 최대토크 시 슬립이다.)
45. 전기자저항 ra=0.2Ω, 동기리액턴스 xs=20Ω인 Y결선의 3상 동기발전기가 있다. 3상 중 1상의 단자전압 V=4400V, 유도기전력 E=6600V이다. 부하각 δ=30°라고 하면 발전기의 출력은 약 몇 kW인가?
46. 반도체 정류기에 적용된 소자 중 첨두 역방향 내전압이 가장 큰 것은?
47. 동기전동기에서 전기자 반작용을 설명한 것 중 옳은 것은?
48. 변압기 결선방식 중 3상에서 6상으로 변환할 수 없는 것은?
49. 실리콘 제어정류기(SCR)의 설명 중 틀린 것은?
50. 직류발전기가 90% 부하에서 최대효율이 된다면 이 발전기의 전부하에 있어서 고정손과 부하손의 비는?
51. 150kVA의 변압기의 철손이 1kW, 전부하동손이 2.5kW이다. 역률 80%에 있어서의 최대효율은 약 몇 %인가?
52. 정격부하에서 역률 0.8(뒤짐)로 운전될 때, 전압 변동률이 12%인 변압기가 있다. 이 변압기에 역률 100%의 정격 부하를 걸고 운전할 때의 전압 변동률은 약 몇 %인가? (단, %저항강하는 %리액턴스강하의 1/12이라고 한다.)
53. 권선형 유도전동기 저항제어법의 단점 중 틀린 것은?
54. 부하 급변 시 부하각과 부하 속도가 진동하는 난조 현상을 일으키는 원인이 아닌 것은?
55. 단상 변압기 3대를 이용하여 3상 △-Y 결선을 했을 때 1차와 2차 전압의 각변위(위상차)는?
56. 권선형 유도 전동기의 전부하 운전 시 슬립이 4%이고, 2차 정격전압이 150V 이면 2차 유도기전력은 몇 V 인가?
57. 3상 유도전동기의 슬립이 s일 때 2차 효율[%]은?(오류 신고가 접수된 문제입니다. 반드시 정답과 해설을 확인하시기 바랍니다.)
58. 직류전동기의 회전수를 1/2로 하자면 계자자속을 어떻게 해야 하는가?
59. 사이리스터 2개를 사용한 단상 전파정류회로에서 직류전압 100V를 얻으려면 PIV가 약 몇 V 인 다이오드를 사용하면 되는가?
60. 교류발전기의 고조파 발생을 방지하는 방법으로 틀린 것은?
4과목: 회로이론 및 제어공학
61. 개루프 전달함수 G(s)가 다음과 같이 주어지는 단위 부궤환계가 있다. 단위 계단입력이 주어졌을 때, 정상상태 편차가 0.05가 되기 위해서는 K의 값은 얼마인가?
62. 제어량의 종류에 따른 분류가 아닌 것은?
63. 개루프 전달함수
일 때 주어지는 계에서 점근선 교차점은?
64. 단위계단함수의 라플라스변환과 z변환함수는?




"이다.66. 안정한 제어계에 임펄스 응답을 가했을 때 제어계의 정상상태 출력은?
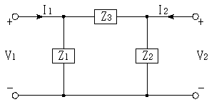
67. 그림과 같은 블록선도에서 C(s)/R(s) 값은?




68. 신호흐름선도에서 전달함수 C/R를 구하면?




"입니다.69. 특성방정식이 s3+2s2+Ks+5=0가 안정하기 위한 K의 값은?
70. 다음과 같은 진리표를 갖는 회로의 종류는?
71. 대칭좌표법에서 대칭분을 각 상전압으로 표시한 것 중 틀린 것은?




" 이다.
"의 경우, 대칭분의 양 끝점의 좌표를 더한 후 2로 나눈 값이 (4, 2)가 되어야 하지만, 실제로는 (4, 3)이 되어 대칭분의 중점의 좌표가 틀렸기 때문이다.72. R-L 직렬회로에서 스위치 S가 1번 위치에 오랫동안 있다가 t=0+에서 위치 2번으로 옮겨진 후, L/R[s] 후에 L에 흐르는 전류[A]는?
73. 분포 정수회로에서 선로정수가 R, L, C, G이고 무왜형 조건이 RC=GL과 같은 관계가 성립될 때 선로의 특성 임피던스 Z0는? (단, 선로의 단위길이당 저항을 R, 인덕턴스를 L, 정전용량을 C, 누설컨덕턴스를 G라 한다.




" 이다.74. 그림과 같은 4단자 회로망에서 하이브리드 파라미터 H11은?




"이 정답입니다.75. 내부저항 0.1Ω인 건전지 10개를 직렬로 접속하고 이것을 한조로 하여 5조 병렬로 접속하면 합성 내부저항은 몇 Ω 인가?
76. 함수 f(t)의 라플라스 변환은 어떤 식으로 정의되는가?





"가 정답이다. 이유는 라플라스 변환은 함수 f(t)를 복소수 평면상의 함수 F(s)로 변환하는 것이며, 이때 적분이 수렴하기 위해서는 함수 f(t)가 일정한 조건을 만족해야 하기 때문이다.77. 대칭좌표법에서 불평형률을 나타내는 것은?




"는 y축 대칭인 점을 기준으로 좌우 대칭이며, 좌우 대칭한 부분의 면적 차이가 있기 때문에 불평형률을 나타냅니다.78. 그림의 왜형파를 푸리에의 급수로 전개할 때, 옳은 것은?
79. 최대값이 Em인 반파 정류 정현파의 실효값은 몇 V인가?




"이다.80. 그림과 같이 R[Ω]의 저항을 Y결선으로 하여 단자의 a, b 및 c에 비대칭 3상 전압을 가할 때, a 단자의 중성점 N에 대한 전압은 약 몇 V 인가? (단, Vab=210V, Vbc=-90-J180V, Vca=-120+J180V)
5과목: 전기설비기술기준 및 판단기준
81. 태양전지 모듈의 시설에 대한 설명으로 옳은 것은?
82. 저압 옥상전선로를 전개된 장소에 시설하는 내용으로 틀린 것은?
83. 무대, 무대마루 밑, 오캐스트라 박스, 영사실 기타 사람이나 무대 도구가 접촉할 우려가 있는 곳에 시설하는 저압 옥내배선, 전구선 또는 이동전선은 사용전압이 몇 V 미만이어야 하는가?
84. 과전류차단기로 시설하는 퓨즈 중 고압전로에 사용하는 포장퓨즈는 정격전류의 몇 배의 전류에 견디어야 하는가?
85. 터널 안 전선로의 시설방법으로 옳은 것은?
86. 저압 옥측전선로에서 목조의 조영물에 시설할 수 있는 공사 방법은?
87. 특고압을 직접 저압으로 변성하는 변압기를 시설하여서는 아니 되는 변압기는?
88. 케이블 트레이공사에 사용하는 케이블 트레이의 시설기준으로 틀린 것은?
89. 전로에 대한 설명 중 옳은 것은?
90. 최대 사용전압 23kV의 권선으로 중성점접지식 전로(중성선을 가지는 것으로 그 중성선에 다중 접지를 하는 전로)에 접속되는 변압기는 몇 V의 절연내력 시험전압에 견디어야 하는가?
91. 고압 가공전선으로 경동선 또는 내열 동합금선을 사용할 때 그 안전율은 최소 얼마 이상이되는 이도로 시설하여야 하는가?
92. 제3종 접지공사에 사용되는 접지선의 굵기는 공칭단면적 몇 mm2 이상의 연동선을 사용하여야 하는가?(관련 규정 개정전 문제로 여기서는 기존 정답인 2번을 누르면 정답 처리됩니다. 자세한 내용은 해설을 참고하세요.)
93. 고압 보안공사에서 지지물이 A종 철주인 경우 경간은 몇 m 이하 인가?
94. 가공 직류 전차선의 레일면상의 높이는 4.8m 이상이어야 하나 광산 기타의 갱도 안의 윗면에 시설하는 경우는 몇 m 이상이어야 하는가?(관련 규정 개정전 문제로 여기서는 기존 정답인 1번을 누르면 정답 처리됩니다. 자세한 내용은 해설을 참고하세요.)
95. 가공전선로 지지물의 승탑 및 승주방지를 위한 발판 볼트는 지표상 몇 m 미만에 시설 하여서는 아니 되는가?
96. 저압 옥내간선에서 분기하여 전기사용 기계기구에 이르는 저압 옥내전로는 분기점에서 전선의 길이가 몇 m 이하인 곳에 개폐기 및 과전류차단기를 시설하여야 하는가?
97. 사용전압이 60kV 이하인 경우 전화선로의 길이 12km 마다 유도전류는 몇 ㎂를 넘지 않도록 하여야 하는가?(오류 신고가 접수된 문제입니다. 반드시 정답과 해설을 확인하시기 바랍니다.)
98. 발전소, 변전소, 개폐소 또는 이에 준하는 곳에서 개폐기 또는 차단기에 사용하는 압축공기장치의 공기압축기는 최고 사용압력의 1.5배의 수압을 연속하여 몇 분간 가하여 시험을 하였을 때에 이에 견디고 또한 새지 아니하여야 하는가?
99. 금속덕트 공사에 의한 저압 옥내배선공사 시설에 대한 설명으로 틀린 것은?
100. 그림은 전력선 반송통신용 결합장치의 보안장치를 나타낸 것이다. S의 명칭으로 옳은 것은?
로 나타내면 계수 행렬 A는?



