1과목: 디지털 전자회로
1. 다음 그림은 정류회로의 입력파형과 출력파형을 나타내었다. 주어진 입출력 특성을 만족시키는 정류회로는? (단, 다이오드의 문턱전압은 0.7[V]이고, 변압기의 권선비는 1:1이라 가정한다.)
2. 다음 그림에서 1차측과 2차측의 권선비가 5:1일 때, 1차측의 입력전압 Vrms=120[V]이다. 2개의 다이오드가 이상적이라고 가정할 때 직류 부하 전류의 평균치는 약 얼마인가?
3. 무부하일 때 직류 출력전압이 120[V]인 전원회로의 전압 변동률이 20[%]일 때 이 전원회로의 부하시 직류 출력전압은 얼마인가?
4. 다음 캐스코드 증폭기에 대한 설명으로 틀린 것은?
5. 전력증폭기의 직류공급 전압은 12[V], 전류는 400[mA]이고 효율이 60[%]일 때 부하에서의 출력전력은?
6. 선형 증폭기 동작을 위한 바이어스 조건은?
7. 이상적인 OP-AMP의 특성으로 틀린 것은?
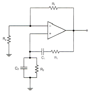
8. 그림은 윈-브릿지(Wein-bridge) 발진회로이다. R1, R2 값이 감소할 경우 발진주파수의 변화는?
9. 발진을 위한 조건으로 적합한 것은?
10. 주파수변조를 진폭변조와 비교할 경우 잘못된 것은?
11. 정보 전송의 변복조 기술에서 반복 주기가 일정한 펄스의 시간폭을 신호파의 진폭에 대응하여 변화시키는 방식은?
12. 멀티바이브레이터의 단안정, 무안정, 쌍안정의 동작은 어떻게 결정되는가?
13. 그림과 같은 회로에 대한 설명 중 옳은 것은?
14. 다음 논리 함수
를 간소화하면 옳은 것은?



15. 2-out of-5 code에 해당하지 않는 것은?
16. 다음 중 두 게이트 입력이 0과 1일 때, 1의 출력이 나오지 않는 것은?
17. 30:1의 리플계수기를 설계할 때 최소로 필요한 플립플롭의 수는?
18. 반감산기의 동작을 옳게 나타낸 것은?
19. 비동기 카운터와 관계없는 것은?
20. 다음의 디지털 장치에서 디코더(decoder)의 반대 동작을 하는 장치는?
2과목: 정보통신 시스템
21. 교환국 수가 n일 때 성형 통신망의 중계 회선수는?
22. 정보통신망의 기본적인 구성요소에 해당되지 않는 것은?
23. 다음 중 방송통신망과 거리가 먼 것은?
24. 세션(session) 서비스에서 세션 접속의 설정 및 해제에 필요한 절차의 기본 프로토콜 요소를 제공하는 것은?
25. 프로토콜의 주요 요소 중에서 데이터의 구조나 형식 등을 규정하는 것은?
26. 디지털 종합 정보통신망(ISDN)에서 데이터 링크 제어용으로 대역외 신호방식(Out-of-band Signaling)을 사용하는 HDLC 응용 프로토콜은?
27. 프로토콜에 관한 설명 중 틀린 것은?
28. OSI 7계층에서 가장 하위 레벨인 계층은?
29. 국내 공중통신망의 총괄국 아래 계위의 디지털 교환기들이 사용하고 있는 망동기 방식은?
30. 인터넷 통신망에서 가입자가 요구하는 서비스품질을 만족시키기 위하여 가입자의 입력 트래픽을 특성에 의해 몇 개의 클래스로 그룹화하여 클래스 기반으로 서비스하는 방식은 무엇인가?
31. ATM 기술의 특징과 가장 거리가 먼 것은?
32. CSMA/CD 방식에 관한 특징 중 옳지 않은 것은?
33. 인터넷상에서 주소체계인 IPv4와 IPv6을 비교한 설명으로 옳지 않은 것은?
34. 다음 중 전화 교환기의 제어방식에 따른 분류가 아닌 것은?
35. 데이터링크 계층에서 동작하는 인터네트워킹 장비는?
36. 모든 사물에 전자태그(RFID)를 부착하고 주변에 설치되어 있는 세서 판독기를 통해 관련 정보를 인식하고 관리하는 네트워크 개념은?
37. 정보통신망에서 채널용량은 샤논의 정리와 나이퀴스트의 전송률에 의해 정리할 수 있는데, 샤논과 나이퀴스트 정리에서 채널용량과 전송률을 높이기 위한 공통점은 무엇인가?
38. 다음 중 괄호 안에 들어갈 내용으로 알맞지 않은 것은?
39. 인터넷 프로토콜 중 IPv4는 주소부족, 보안성 취약, 실시간 전송시의 문제점 등이 있어 IPv4의 주소 체계를 획기적으로 개선한 차세대 인터넷 프로토콜은?
40. 중앙 집중 운용 보전망(Telecommunication management network) 기능이 아닌 것은?
3과목: 정보통신 기기
41. 다음 중 통신제어 장치의 설명으로 올바른 것은?
42. 단말기에 마이크로프로세서를 내장하여 분산처리방식에 적절한 단말장치는?
43. 다음 중 정보 단말기의 전송제어 기능이 아닌 것은?
44. 모뎀과 단말기 사이에 단말기에서 모뎀으로 데이터를 보내기 위한 신호는?
45. 다음 중 시분할 다중화기에 대한 설명과 가장 거리가 먼 것은?
46. 다음 중 멀티 포트 모뎀을 가장 바르게 설명한 것은?
47. 송수신할 데이터가 있는 단말기에만 타임슬롯(time slot)을 할당하는 방식을 무엇이라 하는가?
48. 다음 중 CATV의 헤드엔드(Head End)의 주요 기능이 아닌 것은?
49. G4 팩시밀리에 대한 설명으로 옳지 않은 것은?
50. 일반적으로 FAX에서 가장 많이 사용하는 동기방식은?
51. 자유공간에서 송수신 안테나간 거리 2[km]에 10[GHz]의 주파수로 통신링크를 구성하고자 한다. 이에 대한 전송경로 손실은 대략 얼마인가?
52. 다음 중 전자파의 복사계가 아닌 것은?
53. 지구국으로부터 통신위성까지의 거리가 36,000[km]일 때, 이 지구국에서 발사된 전파가 통신위성을 경유하여 지구국에 도착할 때까지 걸리는 이론적 시간은 얼마인가? (단, 지구국과 통신위성 장치에서 소요되는 시간은 고려하지 않는다.)
54. 다음 중 부호분할다원접속(CDMA) 방식에 대한 설명으로 옳지 않은 것은?
55. 다음 중 전자파의 성질이 아닌 것은?
56. 다음 중 위성통신에 적용되는 다원접속(multiple access) 방식이 아닌 것은?
57. 인터넷 텔레포니의 핵심 기술로서 지금까지 PSTN을 통해 이루어졌던 음성 전송을 인터넷 망을 사용하여 제공하는 것은?
58. 다음 중 메시지 처리시스템(MHS)의 구성 요소가 아닌 것은?
59. 다음 중 정지 및 이동환경에서 고속으로 인터넷에 접속하여 멀티미디어 콘텐츠를 이용할 수 있는 것은?
60. 다음 중 문자나 그림으로 구성된 화상 정보가 축적되어 있는 데이터베이스로부터 TV 수상기와 전화회선을 이용하여 사용자가 원하는 각종 정보검색 시스템을 제공하는 것은?
4과목: 정보전송 공학
61. 다음의 설명 중 가장 틀린 것은?
62. 변조도가 60[%], 반송파 전력이 1.6[kW]인 AM에서 상측파대 전력은 몇 [W]인가?
63. 양자화 잡음은 다음 중 어느 방식에서 주로 발생하는가?
64. 표본화 정리에 의하면 주파수 대역이 60[Hz]~3.6[kHz]인 신호를 완전히 복원하기 위한 표본화 주기는?
65. 다음 중 양자화 스텝수가 6비트이면 양자화 계단수(M)는 얼마인가?
66. 다음 중 다중화 장치에 대한 설명으로 가장 옳지 않은 것은?
67. 설계자가 감쇠 특성을 고려하여 통신시스템을 설계할 때 유의하지 않아도 되는 사항은?
68. 다음 중 동축케이블의 장점이 아닌 것은?
69. 동축케이블이나 광섬유 전송매체와 비교했을 때 일반적인 트위스티드 페어(Twisted Pair) 케이블에 대한 설명으로 잘못된 것은?
70. 최대 전송률을 예상할 수 있는 나이퀴스트 공식으로 맞는 것은? (단, C는 채널용량, B는 전송채널의 대역폭, M은 진수, S/N은 신호대잡음비)
71. 비동기 전송 방식의 특징으로 가장 옳은 것은?
72. 다음 전송방식 중 2선식 전송로를 사용하여 양방향 신호 전송이 가능하지만 동시에 양방향 전송이 불가능한 통신방식은?
73. 문자방식 프로토콜에 사용되는 전송제어문자가 아닌 것은?
74. TEST라는 문자를 아스키(ASCII) 코드 형태로 변환하여 비동기 방식으로 전송할 때 스타트 비트, 스톱 비트를 각각 1비트로 할 경우 전송되는 총 비트수는?
75. BSC(Binary Synchronous Communication) 프로토콜의 특징이 아닌 것은?
76. 전송제어 프로토콜 중 HDLC 프로토콜의 프레임구조에서 어드레스(Address)부의 모든 비트가 1인 경우를 무엇이라 하는가?
77. 데이터링크 계층(Datalink Layer)에서 전송제어 프로토콜의 절차 단계 중 옳은 것은?
78. 다음 중 정보 비트를 모두 Exclusive_OR로 하여 계산하는 에러검출 방식은?
79. OSI 7계층 중 2계층인 데이터링크 계층(Data link Layer)의 기능이 아닌 것은?
80. 통신속도가 2,000[bps]인 회선에서 1시간 전송했을 때, 에러 비트수가 36[bit]였다면, 이 통신회선의비트 에러율은 얼마인가?
5과목: 전자계산기일반 및 정보통신설비기준
81. 다중프로그래밍(multi-programming)을 위하여 시스템이 갖추어야 할 것 중 관계가 가장 적은 것은?
82. 자외선을 이용하여 지울 수 있는 메모리는 어느 것인가?
83. I/O 채널(channel)의 설명 중 맞지 않는 것은?
84. 마이크로컴퓨터의 기본 정보는 ‘0’과 ‘1’로만 표현되며, 이러한 부호의 조합을 명령(instruction)이라고 한다. 그리고 명령들은 어떤 목적과 규칙에 따라 나열되고, 메모리에 저장되는데 이것을 무엇이라고 하는가?
85. 0-주소 명령어(zero-addressing instruction)에서 사용하는 특정한 기억장치 조직은 무엇인가?
86. 다음 중 입력 장치들에 사용되는 매체가 아닌 것은?
87. 다음 중 순차파일(sequential file)의 특징이 아닌 것은?
88. 메모리관리에서 빈 공간을 관리하는 free 리스트를 끝까지 탐색하여 요구되는 크기보다 더 크며 그 차이가 제일 작은 노드를 찾아 할당해주는 방법은 어느 것인가?
89. 디스크를 사용하려면 최초에 반드시 해야 할 사항은 무엇인가?
90. 운영체제는 컴퓨터 시스템을 구성하는 요소 중의 하나로 시스템에 제공되는 기능(또는 목적)으로 올바르게 짝지어진 것은?
91. 다음 중 통신요금의 감면대상과 거리가 먼 것은?
92. 공사 도급의 정의를 가장 바르게 설명한 것은?
93. 다음 전기통시업무의 제한 및 정지에 관한 설명 중 적합하지 않은 것은?
94. 교환설비 등으로부터 수신된 방송통신콘텐츠를 변환ㆍ재생 또는 증폭하여 유선 또는 무선으로 송신하거나 수신하는 설비로서 전송단국장치ㆍ중계장치ㆍ다중화장치ㆍ분배장치 등과 그 부대설비를 총괄하여 무엇이라 하는가?
95. 정보통신망과 관련된 기술 및 기기의 개발을 효율적으로 추진하기 위하여 연구개발, 기술협력, 기술이전 또는 기술지도 등의 사업을 할 수 이Tr 하는 자는 누구인가?(관련 규정 개정전 문제로 기존 정답은 2번입니다. 여기서는 2번을 누르면 정답 처리됩니다. 자세한 내용은 해설을 참고하세요.)
96. 다음 중 감리원의 업무범위에 해당하지 않는 것은?
97. 다른 인터넷 멀티미디어 방송 제공사업자가 사용 중인 자기보유 설비의 제공을 중단하거나 제한할 수 있는 정당한 사유가 아닌 것은?
98. 방송통신위윈회가 전기통신의 발전을 위하여 필요한 경우 전기통신사업자에게 명할 수 있는 사항으로 볼 수 없는 것은?
99. 방송통신설비가 이에 접속되는 다른 방송통신설비의 위해 등을 방지하기 위한 대책으로 적합하지 않은 것은?
100. 다음 중 정보통신공사의 설계 및 시공에 관한 설명으로 틀린 것은?