1과목: 전기전자공학(대략구분)
1. 모놀리식(Monolithic) 집적 회로(IC)의 특징으로 적합하지 않은 것은?
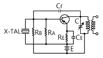
2. 다음 회로의 명칭은 무엇인가?
3. 증폭 회로에서 되먹임의 특징으로 옳지 않은 것은? (단, 음 되먹임(Negative Feedback) 증폭회로라 가정한다)
4. 빈-브리지 발진회로에 대한 특징으로 틀린 것은?
5. 연산증폭기의 입력 오프셋 전압에 대한 설명으로 가장 적합한 것은?
6. 다음 회로의 명칭은 무엇인가?
7. 음성 신호를 펄스 부호 변조 방식(PCM)을 통해 송신 측에서 디지털 신호로 변환하는 과정을 옳은 것은?
8. 저항기의 색띠가 갈색, 검정, 주황, 은색의 순으로 표시되었을 경우에 저항 값은 얼마인가?
9. JK플립플롭을 이용하여 10진 카운터를 설계할 때, 최소로 필요한 플립플롭의 수는?
10. 다음 중 1[㎌]를 F로 표시하면 얼마인가?
11. 실제 펄스 파형에서 이상적인 펄스 파형의 상승하는 부분이 기준 레벨보다 높은 부분을 무엇이라 하는가?
12. 어떤 도체에 4[A]의 전류를 10분간 흘렸을 때 도체를 통과한 전하량 C는 얼마인가?
13. 입력상태에서 따라 출력 상태를 안정하게 유지하는 멀티 바이브레이터는?
14. 전원 회로의 구조가 순서대로 옳게 구성된 것은?
15. 다음과 같은 회로의 명칭은?
2과목: 전자계산기일반(대략구분)
16. 다음 중 공통 컬렉터 증폭기에 대한 설명으로 적합하지 않은 것은?
17. 원시 언어로 작성한 프로그램을 동일한 내용의 목적 프로그램으로 번역하는 프로그램을 무엇이라 하는가?
18. 컴퓨터의 중앙처리장치와 주기억 장치 간에 발생하는 속도차를 보완하기 위해 개발된 것은?
19. 다음 문자 데이터 코드들이 표현할 수 있는 데이터의 개수가 잘못 연결된 것은? (단, 패리티 비트는 제외한다)
20. 1,024×8[bit]의 용량을 가진 ROM에서 Address Bus와 Data Bus의 필요한 선로수는?
21. 다음 표준 C언어로 작성한 프로그램의 연산결과는?
22. 지정 어드레스로 분기하고, 분기한 후에 그 명령으로 되돌아오는 명령은?
23. 주기억장치로 사용되는 반도체 기억소자 중에서 읽기, 쓰기를 자유롭게 할 수 있는 것은?
24. 다음 중 10진수 (-7)을 부호화 절대치법에 의한 이진수 표현으로 옳은 것은?
25. 컴퓨터 내의 입출력 장치들 중에서 입출력 성능이 높은 것에서 낮은 순으로 바르게 나열된 것은?
26. 디코더(Decoder)는 일반적으로 어떤 게이트를 사용하여 만들 수 있는가?
27. 데이터의 크기를 작은 것부터 큰 순서로 바르게 나열한 것은?
28. 마이크로프로세서의 주소지정방식 중 짧은 길이의 오퍼랜드로 긴 주소에 접근할 때 사용되는 방식은?
29. 다음 중 표준규격에 대한 설명으로 틀린 것은?
30. 부품 선정 시의 중요사항이 아닌 것은?
3과목: 전자제도(CAD) 이론(대략구분)
31. 콘덴서에 “102K”라고 기재되어 있을 때 정전용량 값과 허용오차로 옳은 것은?
32. 입·출력 장치로 모두 이용되고 있는 것은?
33. PCB의 제조 공정 중에서 원하는 부품을 삽입하거나, 회로를 연결하는 비아(Via)를 기계적으로 가공하는 과정은?
34. 능동 부품(Active Component)의 능동적 기능이라고 볼 수 없는 것은?
35. 현재 위치를 기준으로 X축과 Y축 방향으로 이동하여 좌표를 지정하는 방법은?
36. KS 규격의 부문별 분류에서 전기, 전자에 속하는 것은?
37. 전자회로 설계 시 작업내용에 따라 분류할 경우 다른 하나는?
38. 우리나라에서 규정된 한국산업규격 중에서 제도통칙(KS A 0005)에서 규정하고 있지 않은 것은?
39. 7세그먼트(FND) 디스플레이가 동작할 때 빛을 내는 것은?
40. 도면의 종류를 사용 목적에 따라 분류했을 때 속하지 않는 것은?
41. 다층 프린트 배선에서 도금 도통 홀과 전기적 접속을 하지 않도록 하기 위해 도금 도통 홀을 감싸는 부분에 도체 패턴의 도전재료가 없도록 한 영역은?
42. 개인용 컴퓨터를 이용한 CAD에 대하여 잘못된 설명은?
43. 다음 삼각자의 조합으로 나타낼 수 없는 것은?
44. CAD의 종류는 크게 전자회로설계용과 기구설계용이 있다. 이 중에서 전자회로설계용 CAD는 무엇인가?
45. 다음 중 전자 또는 통신기기 등의 전체적인 동작이나 기능을 블록으로 그려 도면에 표시한 것은?
46. 다음 중 회로를 그리기 위한 환경 설정과 관계없는 것은?
47. 회로도 작성 시 고려사항 중 옳은 것은?
48. 다음은 보드 외곽선(Board Outline)그리기의 한 예이다. X, Y 좌표 값을 보기와 같이 입력했을 경우 ㉠㉡㉢㉣에 들어갈 좌표 값은?
49. 각 층간 절연 재질로 분리 접착되어진 표면 도체층을 포함하여 3층 이상에 도체패턴이 있는 프린트 배선판은?
50. 인쇄회로기판 설계 시의 고려사항과 거리가 먼 것은?
51. 다음 중 제도용지에 대한 설명으로 틀린 것은?
52. 각종 전자기기, 유무선 통신기기 및 장치의 접속관계를 표시하는 기호는?
53. 인쇄회로 기판의 패턴 동박에 의한 인덕턴스 값이 0.01[μH]가 발생하였다. 주파수 10[MHz]에서 기판에 영향을 주는 리액턴스(X) 값은?
54. PCB에서 패턴이 두께가 2[mm], 길이가 4[cm], 패턴의 저항이 1.72×10-5[Ω]일 때 패턴의 폭은 몇 [cm]인가? (단, 20[℃]에서 구리의 저항률 1.72×10-8[Ω·m]이다)
55. 프린트 배선판의 끝부분에 형성된 프린트 콘텍트를 의미하는 것은?
56. 다음 중 자동제도의 특징으로 볼 수 없는 것은?
57. 다음 제도용구 중 선, 원주 등을 같은 길이로 분할하는 데 사용되는 것은?
58. PCB Design에서 설계 오류를 검사하는 기능은?
59. 다음 중 집적도에 의한 IC분류로 옳은 것은?
60. 인쇄회로기판(PCB)의 패턴 설계 시 유의사항에 대한 설명으로 옳은 것은?