1과목: 디지털 전자회로
1. 그림은 무슨 flip-flop회로인가?
2. 그림(a)회로에 그림(b)와 같은 전압을 입력측에 인가할 때 정상상태에서의 출력전압 Vo는?
3. 다음 회로에 대한 설명중 옳은 것은?(문제 복원 오류로 정답은 1번입니다. 추후 그림파일은 복원하여 두겠습니다.)
4. 다음과 같은 회로의 출력은?


5. 위상변조의 설명으로 틀린 것은?
6. 다음 중 멀티바이브레이터를 구성할 때 필요한 요소가 아닌 것은?
7. 다음의 회로는 Ic를 안정하게 하기위한 회로이다. 무슨 보상 방법인가?
8. RC결합 저주파 증폭회로의 이득이 높은 주파수에서 감소되는 이유는?
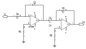
9. 그림과 같은 연산 증폭기 회로에서 상한 3(dB) 주파수는?
π RC
π RsC10. 변조 신호 주파수가 2(㎑)인 FM파의 점유 주파수 대폭은 얼마인가? (단, 최대 주파수편이는 10(㎑)임)
11. 논리식 ABC+ABC+ABC+ABC을 간단히 하면?
12. 다음 논리회로의 명칭은? (단, E:enable, S:select)
13. 다음 Karnaugh-map을 논리식으로 간략화 한 결과식은?
14. 그림은 슈미트 트리거 회로이다. 이 회로의 설명 중 틀린 것은?
15. 그림과 같은 플립플롭회로를 3개 직렬 접속한 후 입력에 1000(㎐)의 펄스를 가했다면 마지막 단 플립플롭에 나타나는 신호의 주파수는 몇(㎐)인가?
16. 다음 중 발진 주파수가 가장 안정적인 발진기는?
17. SRAM과 DRAM에 대한 설명 중 틀린 것은?
18. 정류회로에서 맥동율을 나타내는 수식으로 올바른 것은?
19. exclusive-OR와 exclusive-NOR에 해당하는 논리식을 상호 변환한 아래의 식 중에서 틀린 것은? (문제 오류로 보기내용이 정확하지 않습니다. 정확한 내용을 아시는 분께서는 오류신고를 통하여 내용 작성 부탁드립니다. 정답은 1번입니다.)
20. 어떤 출력 증폭 회로의 입력과 출력파형이다. 이 증폭회로의 설명으로 맞는 것은?
2과목: 정보통신 시스템
21. 동종의 네트워크들을 연결하는데 이용되는 단순 게이트웨이 장치는?
22. 통신망의 구성조건중 틀리는 것은?
23. 통신망의 설계시 어떤 구역안의 탄템극과 그 구역내의 분국과의 전화회선망은 어느 방식으로 하여야 효과적인가?
24. ISDN(종합정보통신망)에서의 채널 종류들중 신호용 채널로 사용하는 것은?
25. 네트워크 구조상의 논리적 모델요소가 아닌 것은?
26. OSI계층에서 인접한 장치간에 오류검출, 회복, 제어 등을 담당하는 계층은?
27. 그림의 프레임 구조와 기술적으로 관련이 없는 것은?
28. 다음그림과 같은 시스템에서 패턴 발생기를 이용하여 변조복조기 A,B와 통신선로를 시험하고자 한다. 변복조기 A,B 및 선로까지 한꺼번에 시험하기 위한 변복조기 시험방식은?
29. 통신시스템에서 송신되는 정보의 보안을 위하여 정보를 분산 시키는 방법중에 해당되지 않는 것은?
30. 데이터회선교환방식에 대한 설명중 옳은 것은?
31. 다음 조건과 전송되는 통신시스템의 전체 효율은?
32. 가상회선(Virtual Circuit)패킷교환방식과 데이터그램(Data gram)패킷 교환방식의 공통점이 아닌 것은?
33. 데이터 교환방식 중 망의 과부하로 인하여 전송지연시간이 길어지고 포화상태에 이르면 전송이 불가능한 것은?
34. 광전송시스템의 장점과 관계가 없는 것은?
35. ITU-T 권고안 중 패킷교환용 공중 데이터 네트워크의 상호접속을 위한 노드사이의 표준프로토콕(Protocol)은?
36. 평균고장 간격이 99시간 평균 수리시간이 2시간인 전산시스템이 있을 경우 이 시스템의 가동율은?
37. T3디지탈 전송망의 접속 신호형태는?
38. ISDN망 종단장치 NT2에 대한 설명으로 옳지 않은 것은?
39. LAN상에서 각노드들간에 데이터를 주고받기 위한 사전준비가 완결되어 있어서 데이터 충돌이 없는 액세스 방식에 해당하지 않는 것은?
40. HDLC의 전송제어에서 프래그 패턴은 어떤 비트 구성을 사용하는가?
3과목: 정보통신 기기
41. 무선송신기의 AGC회로의 이득은 다음 중 어느것에 의해 제어되는가?
42. 위성통신이나 무선통신 등에서 여러가입자가 동시에 할당된 주파수 대에서 통신이 가능하도록 하는 다원접속방식이 아닌 것은?
43. 다음중 무선송수신기에 사용되는 주파수합성기(synthesi-zer)의 기본적인 회로는?
44. 모뎀의 송신부 중 데이터 패턴을 랜덤하게 하여 수신측에서 동기를 잃지 않도록 하며, 신호의 스펙트럼이 채널의대역폭 내에 가능한 넓게 분포하도록 하여 수신 측에서 동화기가 최적의 상태를 유지하도록 하는 기능을 하는 것은?
45. 동기식 전달 모드(STM)의 특징이 아닌 것은?
46. 압신기와 신장기의 설치 설명중 옳은 것은?
47. 음향 결합기(Acoustic Coupler)에서 주로 사용되는 변조방법은?
48. 중앙처리장치의 입출력채널에 대한 설명으로서 옳지 않은 것은?
49. 채널의 시간슬롯이 고정되므로서 발생하는 낭비를 보완 하기 위한 방식은?
50. 다음 중 비디오 텍스의 설명으로 틀린 것은?
51. 정보 단말기의 기능 중 전송 제어 기능이 아닌 것은?
52. 정지위성과 지구국 사이의 전파지연 시간은 약 얼마인가?
53. 비디오텍스의 방식 중 카메라나 팩스로 화면정보를 자동으로 입력할 수 있는 방식은?
54. G3 Fax의 설명 중 틀린 것은?
55. 그래픽 단말기의 화면 출력을 사용하는 방법중 모든픽섹에 액세스 가능한 네온 전구의 배열을 사용한 화면표시장치의 일종인 방식은 무엇인가?
56. 다음 중 HDTV의 설명이 옳은 것은?
57. ISDN 가입자는 여러개의 단말기로 동시에 통화를 할수있다. 다음 중 ISDN 채널 다중화에 응용되면서 원거리 통신에 적합한 기술은?
58. 다음은 포트 공동이용기 설명이다. 올바른 것은?
59. 다음 중 디지털 서비스 유니트(DSU)의 설명중 틀린 것은?
60. 교환기의 공통제어 방식의 특징으로서 가장 큰 단점은?
4과목: 정보전송 공학
61. 다음은 레일리 산란 손실에 대한 설명이다. 틀린 것은?
62. 디지털 신호의 펄스열을 그대로 또는 다른 형식의 디지털 펄스파형으로 변환시켜 전송하는 방식은?
63. 아날로그 신호X(t)를 매 1초마다 샘플링한후 델타변조하여 전송하려고한다.|X(t)|≤ 8일 때 샘플된 신호당 전송되는 비트의 수는?
64. (7,4) 해밍코드의 코드율은 얼마인가?
65. QPSK처럼 두 개의 비트가 한 개의 신호 단위로 이루어 질 경우 신호의 전송속도가 9,600[bps]일 때 보오속도(baunrate)는 얼마인가?
66. 다음 자동반복요청(Automatic Repeat Request :ARQ ) 기술중 가장 효율적인 방법은?
67. 다음의 변조기법에서 원천코딩(source coding)과 관계가 없는 것은?
68. 전송속도 (bit rate)에 대한 표현으로 맞는 것은?
69. 다음 중 전송로에 디지털 신호를 전송하는 펄스변조 방식은?
70. BCH코드에 대한 다음 설병중 틀린 것은?
71. 다음은 여러 가지 동축케이블의 종류들이다. 가장 광대역 특성을 가지는 동축케이블은?
72. 송신측과 수신측의 동기를 취하는 방법의 예가 아닌 것은?
73. 다음중 방송망의 매체 엑세스 제어중 비동기식 제어기술이 아닌 것은?
74. 주파수 분할 다중 통신에서 주군(master group)의 주파수 대역으로 맞는 것은?
75. 전송로의 특성 중 시스템적인 왜곡(systematic distortion)에 해당되는 것은?
76. 베이스 밴드 신호중 샘플링이 필요치 않은 형태는?
77. 8개의 위상과 2개의 진폭을 혼합하여 어느 신호를 변조하려 할 때 적장한 방법은?
78. 주파수 분할 다중화 방식의 설명으로 잘못된 것은?
79. 채널의 대역폭이 1000[Hz]이고 채널에서의 출력의 신호대 잡음비가 31일 때 대역통과 채널의 통신 용량을 tishs의 정리에 의해서 계산하면?
80. 광섬유의 광손실중 외부의 힘에 의한 손실은?
5과목: 전자계산기일반 및 정보통신설비기준
81. 마이크로 프로세스의 전송명령 없이 데이터를 입출력장치에서 메모리로 전송할 수 있는 것은?
82. 입출력 과정에서 CPU의 역할이 가장 큰 방식은?
83. 기억장치의 계층에서 가장 속도가 빠른 것은?
84. 다음 중 문자의 표시와 관계 적은 코드는?
85. 수치 자료 표현 방법에서 부동 소수점 표현(Floating Point Representation)을 가장 적절하게 설명한 것은?
86. 기간 통신 사업자가 경영하는 사업의 전부 또는 일부를 휴지 또는 폐지하고자 하는 경우 어떤 절차를 거쳐야 하는가?
87. 전기통신의 표준화에 관한 업무를 효율적으로 추진하기 위하여 설립한 법인은?
88. 정보통신부 장관은 불온통신에 대하여 누구로 하여금 그 취급을 거부 정지 또는 제한하도록 명할 수 있는가?
89. 자가 전기통신설비를 설치하고자 하는 자는 어떤 절차를 거쳐야 하는가?
90. 통신회선의 평형도의 단위는?
91. 다음 중 전기통신 사업법에서 정하는 보편적 역무의 내용이 아닌 것은?
92. 순서도(flowchart)의 기본 형태가 아닌 것은?
93. 정보통신기술자의 공사 현장 배치에 관한 설명 중 잘못된 것은?
94. 마이크로프로세서에서 인터럽트 발생기에 돌아올 주소를 어디에 저장하고 인터럽트 터리 루틴으로 가는가?
95. 다음과 같은 32비트의 2의 보수(2's complement)형식의 고정 소수점의 수(fixed point number)가 표현할 수 있는 최대값은?
96. 전기통신 설비의 기술기중에 관한 규칙에서 정의한 고주파수란?
97. 기간통신 사압자로부터 전기통신회선 설비를 임차하여 전기 통신역무를 제공하는 사업을 무엇이라 하는가?
98. 파이프라인에 의한 이론적 최대 속도 증가율을 내지 못하는 주된 이유가 아닌 것은?
99. 2진수 1100101을 8진수로 변환하면 다음 중 어느 것에 해당하는가?
100. 다음은 어떤 용어의 정의에 해당되는가?